calltree
test.c
/* file: test.c */
#include <stdio.h>
void func_5(void){
printf("hello!\n");
}
void func_4(void){
func_5();
}
void func_3(void){
func_4();
}
void func_2(void){
func_3();
}
void func_1(void){
func_2();
}
int main()
{
func_1();
func_4();
return 0;
}
解压
tar -jxvf calltree-2.3.tar.bz2
cd calltree-2.3
如果系统是x86架构,则需要进行以下规则的配置
cp RULES/i686-linux-cc.rul RULES/x86_64-linux-cc.rul
由于项目中的configure已经弃用,推荐直接使用make,但是make之前先配置项目中函数名与gcc函数名冲突问题
find . -name "*.[c|h]" |xargs sed -i -e "s/fexecve/fexecve_calltree/"
find . -name "*.[c|h]" |xargs sed -i -e "s/getline/getline_calltree/"
make
这里系统是x86架构,所以拷贝的是x86_64-linux-cc目录下的程序(或建立链接文件也可以)
sudo cp calltree/OBJ/x86_64-linux-cc/calltree /usr/bin/calltree
安装graphviz
sudo apt-get install graphviz
通过calltree --help命令查看使用帮助信息,主要有以下几个常用选项:
-b:在每个制表位处打印垂直条;
-g:输出函数所在文件的目录;
-m:只分析main函数调用关系;
-p:使用c预处理(默认),缺点就是容易产生多余的信息;
-np:不使用c预处理;
-xvcg:导出供xvcg使用的格式;
-dot:导出供graphviz使用的格式;
depth=#:设置最大打印深度;
list=name:仅为函数name生成调用图;
listfile=file:只列出在file中找到的函数;
igorefile=file:不列出在file中找到的函数。
test.c生成图像
calltree -np -g -b depth=10 list=main test.c -dot > test.dot
dot -T png test.dot -o test.png
结果

cflow
osx.c
/*
* osx.c - this file is part of Geany, a fast and lightweight IDE
*
* Copyright 2015 Jiri Techet <techet(at)gmail(dot)com>
*
* This program is free software; you can redistribute it and/or modify
* it under the terms of the GNU General Public License as published by
* the Free Software Foundation; either version 2 of the License, or
* (at your option) any later version.
*
* This program is distributed in the hope that it will be useful,
* but WITHOUT ANY WARRANTY; without even the implied warranty of
* MERCHANTABILITY or FITNESS FOR A PARTICULAR PURPOSE. See the
* GNU General Public License for more details.
*
* You should have received a copy of the GNU General Public License along
* with this program; if not, write to the Free Software Foundation, Inc.,
* 51 Franklin Street, Fifth Floor, Boston, MA 02110-1301 USA.
*/
#ifdef MAC_INTEGRATION
#include "osx.h"
#include "utils.h"
#include "ui_utils.h"
#include "main.h"
static gboolean app_block_termination_cb(GtkosxApplication *app, gpointer data)
{
return !main_quit();
}
/* For some reason osx doesn't like when the NSApplicationOpenFile handler blocks for
* a long time which may be caused by the project_ask_close() below. Finish the
* NSApplicationOpenFile handler immediately and perform the potentially blocking
* code on idle in this function. */
static gboolean open_project_idle(gchar *locale_path)
{
gchar *utf8_path;
utf8_path = utils_get_utf8_from_locale(locale_path);
if (app->project == NULL ||
(g_strcmp0(utf8_path, app->project->file_name) != 0 && project_ask_close()))
project_load_file_with_session(locale_path);
g_free(utf8_path);
g_free(locale_path);
return FALSE;
}
static gboolean app_open_file_cb(GtkosxApplication *osx_app, gchar *path, gpointer user_data)
{
gchar opened = FALSE;
gchar *locale_path;
locale_path = utils_get_locale_from_utf8(path);
if (!g_path_is_absolute(locale_path))
{
gchar *cwd = g_get_current_dir();
SETPTR(locale_path, g_build_filename(cwd, locale_path, NULL));
g_free(cwd);
}
if (g_str_has_suffix(path, ".geany"))
{
g_idle_add((GSourceFunc)open_project_idle, locale_path);
opened = TRUE;
}
else
{
opened = document_open_file(locale_path, FALSE, NULL, NULL) != NULL;
g_free(locale_path);
}
return opened;
}
static void on_new_window(GtkMenuItem *menuitem, G_GNUC_UNUSED gpointer user_data)
{
utils_start_new_geany_instance(NULL);
}
void osx_ui_init(void)
{
GtkWidget *item, *menu;
GtkosxApplication *osx_app = gtkosx_application_get();
item = ui_lookup_widget(main_widgets.window, "menubar1");
gtk_widget_hide(item);
gtkosx_application_set_menu_bar(osx_app, GTK_MENU_SHELL(item));
item = ui_lookup_widget(main_widgets.window, "menu_quit1");
gtk_widget_hide(item);
item = ui_lookup_widget(main_widgets.window, "menu_info1");
gtkosx_application_insert_app_menu_item(osx_app, item, 0);
item = ui_lookup_widget(main_widgets.window, "menu_help1");
gtkosx_application_set_help_menu(osx_app, GTK_MENU_ITEM(item));
gtkosx_application_set_use_quartz_accelerators(osx_app, FALSE);
g_signal_connect(osx_app, "NSApplicationBlockTermination",
G_CALLBACK(app_block_termination_cb), NULL);
g_signal_connect(osx_app, "NSApplicationOpenFile",
G_CALLBACK(app_open_file_cb), NULL);
menu = gtk_menu_new();
item = gtk_menu_item_new_with_label("New Window");
g_signal_connect(G_OBJECT(item), "activate", G_CALLBACK(on_new_window), NULL);
gtk_menu_shell_append(GTK_MENU_SHELL(menu), item);
gtkosx_application_set_dock_menu(osx_app, GTK_MENU_SHELL(menu));
}
#endif /* MAC_INTEGRATION */
安装cflow和graphviz
sudo apt-get install cflow graphviz
将以下脚本保存为tree2dotx
#!/bin/bash
# tree2dot.sh --- transfer a "tree"(such as the result of tree,calltree)
# to a p_w_picpath discribed by DOT language(provided by Graphviz)
# author: falcon<zhangjinw@gmail.com>
# update: 2007-11-14
# usage:
# tree -L 2 -d /path/to/a/directory | bash tree2dot.sh > tree.dot
# cd /path/to/a/c/project/; calltree -gb -np -m *.c | bash tree2dot.sh > tree.dot
# indicate the symbols you not concern with space as decollator here
filterstr="";
# transfer the tree result to a file described in DOT language
grep -v ^$ | grep -v "^[0-9]* director" \
| awk '{if(NR==1) system("basename "$0); else printf("%s\n", $0);}' |\
awk -v fstr="$filterstr" '# function for filter the symbols you not concern
function need_filter(node) {
for( i in farr ) {
if(match(node,farr[i]" ") == 1 || match(node,"^"farr[i]"$") == 1) {
return 1;
}
}
return 0;
}
BEGIN{ # filternode array are used to record the symbols who have been filtered.
oldnodedepth=-1; oldnode=""; nodep[-1]=""; filternode[nodep[-1]]=0;
# store the symbols to an array farr
split(fstr,farr," ");
# print some setting info
printf("digraph G{\n");
printf("\trankdir=LR;\n");
printf("\tsize=\"800,600\";\n");
printf("\tnode [fontsize=10,fontcolor=red,style=filled,fillcolor=lightblue];\n");
}{
# get the node, and its depth(nodedepth)
nodedepth=match($0, "[^| `]");
node=substr($0,nodedepth);
nodedepth=int(nodedepth/4)
# if whose depth is 1 less than him, who is his parent
if(nodedepth-oldnodedepth == 1) {
nodep[nodedepth-1]=oldnode;
}
# for debugging
#printf("%d %s\n", nodedepth, node);
#printf("\t\"%s\";\n",node);
# print the vectors
if (oldnodedepth != -1) {
# if need filter or whose parent have been filter, not print it, and set the flat of filter to 1
if(need_filter(node) || filternode[nodep[nodedepth-1]]==1) {
filter[node]=1;
} else if (nodep[nodedepth-1] != "") {
printf("\t\"%s\" -> \"%s\";\n", nodep[nodedepth-1], node, nodep[nodedepth-1], node);
# printf("\t\"%s\" -> \"%s\"[label=\"%s>%s\"];\n", nodep[nodedepth-1], node, nodep[nodedepth-1], node);
}
}
# save the old depth and the old node
oldnodedepth=nodedepth;
oldnode=node;
}END{
printf("}");
}'
添加执行权限,放入/usr/bin目录
chmod +x tree2dotx
sudo cp tree2dotx /usr/bin
安装gawk
sudo apt-get install gawk
生成图片
cflow osx.c | tree2dotx > out.dot
dot -T png out.dot -o out.png

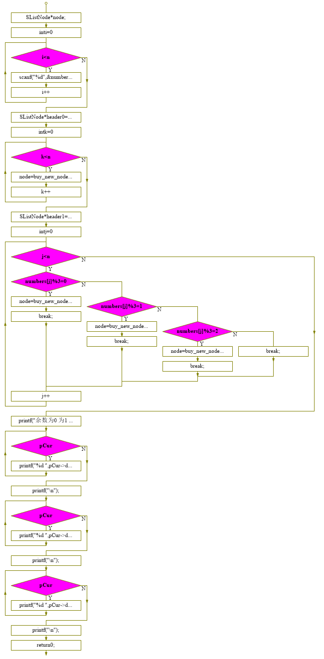
流程图分析工具AutoFlowchart
#include <stdio.h>
#include <assert.h>
//链表结构体
struct SListNode{
int data;//数据
struct SListNode *pNext;//下个节点
};
//建立新节点
SListNode* buy_new_node(int data){
SListNode* newNode = (SListNode*)malloc(sizeof(SListNode));//分配内存空间
assert(newNode);
newNode->data = data;//设置数据
newNode->pNext = NULL;//下一个节点为空
return newNode;//返回节点
}
//插入新数据
void pushback_node(SListNode *header,SListNode *node){
assert(header);
SListNode *pCur = header;//头指针
while(pCur->pNext){//找到尾部
pCur = pCur->pNext;
}
pCur->pNext = node;//插入数据
}
//数量统计
int get_number_of_list(SListNode *header){
assert(header);
int iCount = 0;
SListNode *pCur = header;
while(pCur->pNext){//遍历链表
pCur = pCur->pNext;
iCount++;//增加计数
}
return iCount;
}
int main(){
SListNode *node;
int numbers[50] = {0};
int n;
puts("输入数字N");
scanf("%d",&n);//获取数字总数
puts("依次输入数字");
for(int i=0;i<n;i++){
scanf("%d",&numbers[i]);//将数字存入数组
}
SListNode *header0 = buy_new_node(0);//链表
for(int k=0;k<n;k++){
node = buy_new_node(numbers[k]);
pushback_node(header0,node);//将数据插入链表
}
SListNode * header1 = buy_new_node(0);//余数为0的子链表
SListNode * header2 = buy_new_node(0);//余数为1的子链表
SListNode * header3 = buy_new_node(0);//余数为2的子链表
for(int j=0;j<n;j++){
switch(numbers[j]%3){
case 0:
node = buy_new_node(numbers[j]);
pushback_node(header1,node);//将余数为0的数据插入子链表
break;
case 1:
node = buy_new_node(numbers[j]);
pushback_node(header2,node);//将余数为1的数据插入子链表
break;
case 2:
node = buy_new_node(numbers[j]);
pushback_node(header3,node);//将余数为2的数据插入子链表
break;
default:
break;
}
}
printf("余数为0 为1 为2的链表数据个数:%d %d %d\n",get_number_of_list(header1),get_number_of_list(header2),get_number_of_list(header3));
SListNode *pCur;
pCur = header1->pNext;
while(pCur){//打印余数为0的子链表
printf("%d ",pCur->data);
pCur = pCur->pNext;
}
printf("\n");
pCur = header2->pNext;
while(pCur){//打印余数为1的子链表
printf("%d ",pCur->data);
pCur = pCur->pNext;
}
printf("\n");//打印余数为2的子链表
pCur = header3->pNext;
while(pCur){
printf("%d ",pCur->data);
pCur = pCur->pNext;
}
printf("\n");
return 0;
}
打开c文件后,点击相应函数,分析流程图

结果
